《保健食品标注警示用语指南》1月1日起实施

2020-01-03 12:15   作者:中华健康网   出处:互联网    

  导读: 三秦都市报-三秦网讯 根据市场监管总局关于发布的公告,《保健食品标注警示用语指南》自2020年1月1日起实施。要求“保健食品不是药物,不能代替药物治疗疾
scenario soulmate 韩语中文谐音 way back home中文谐音 你能听到我的心吗 今日股票行情 短发歌词 honestly 银鸽投资

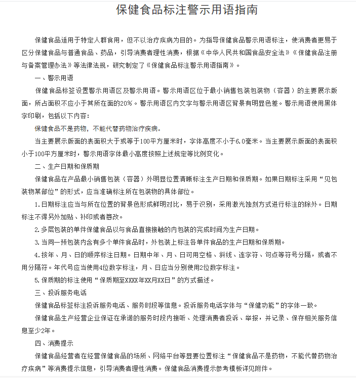
三秦都市报-三秦网讯   根据市场监管总局关于发布的公告, 《保健食品标注警示用语指南》自2020年1月1日起实施。要求“保健食品不是药物,不能代替药物治疗疾病。 ”警示用语区位于最小销售包装包装物(容器)的主要展示版面,所占面积不应小于其所在面的20%。警示用语使用黑体字印刷,文字与警示用语区背景有明显色差。


消费者如对所购买的保健食品质量安全有质疑,或发现存在虚假宣传等违法行为,请及时向当地市场监管部门举报,也可拨打投诉举报电话:12315。 




 关于生产日期和保质期,《指南》规定,保健食品在产品最小销售包装(容器)外明显位置清晰标注生产日期和保质期。日期标注不得另外加贴、补印或者篡改。多层包装的单件保健食品以与食品直接接触的内包装的完成时间为生产日期。当同一预包装内含有多个单件食品时,外包装上标注各单件食品的生产日期和保质期。按年、月、日的顺序标注日期。保质期的标注使用“保质期至XXXX年XX月XX日”的方式描述。 

另外,保健食品标签标注投诉服务电话、服务时段等信息。投诉服务电话字体与“保健功能”的字体一致。保健食品生产经营企业保证在承诺的服务时段内接听、处理消费者投诉、举报,并记录、保存相关服务信息至少2年。 


网友评论
  • 可用表情:
  • 昵称: 验证码: 点击我更换图片    
    本主题已有 位网友发表了评论 [查看全部]
    热门推荐
    最新图片
    • 皮肤保健 做好夏季防晒基础护理
    • 女人常不吃早餐 7个症状毁健康
    • 睡前用43度热水泡脚 这样最健康
    • 女人婚后 要当心九大健康问题
    • 斑女郎必看:躲藏在色斑下的健康隐患
    • “五行人”保健5招 健康度初夏
    • 调气血养脾肾 解救身体5大迟钝
    • 薏米:7妙招助你解救夏日肌肤
    • 女人抗衰必备 8款抗老美颜甜品
    火爆话题